每日吃瓜大赛 - 今日娱乐爆料汇总
景德鎮城投集團歡迎您!
設為首頁
|
加入收藏
|
網站首頁
公司概況
公司簡介
機構設置
組織架構
新聞中心
新聞中心
公告公示
項目建設
投資項目
政策法規
政策文件
法律法規
黨建專欄
黨風廉政建設
黨務公開
黨建工作
企業文化
企業文化
團隊活動
招商引資
招商信息
招投標
聯系我們
聯系方式
招聘信息
當前位置:
景德鎮城投集團
>>
招商引資
>>
招投標
>> 瀏覽文章
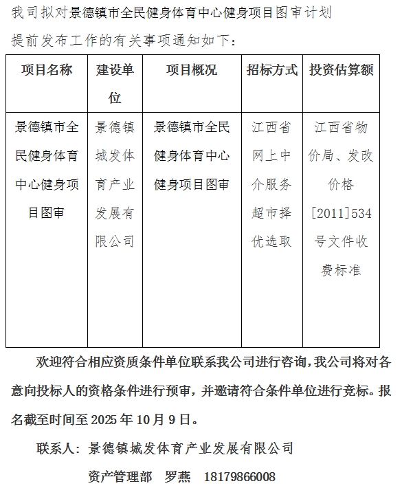
景德鎮市全民健身體育中心健身項目圖審計劃公告
作者:佚名
來源:本站原創
發布時間:2025年09月30日
上一篇:
景德鎮航空物流集散儲備轉運中心建設項目圖審計劃公告
下一篇:
景德鎮市贛東北農產品物流轉運中心建設項目(一期)圖審計劃公告
copyright ? 2008-2020.All Right Reserved 備案號:
贛ICP備19011495號-1
贛公網安備:36020202000106
版權所有 景德鎮市城市建設投資集團有限責任公司 技術支持:
景德鎮在線