每日吃瓜大赛 - 今日娱乐爆料汇总
景德鎮城投集團歡迎您!
設為首頁
|
加入收藏
|
網站首頁
公司概況
公司簡介
機構設置
組織架構
新聞中心
新聞中心
公告公示
項目建設
投資項目
政策法規
政策文件
法律法規
黨建專欄
黨風廉政建設
黨務公開
黨建工作
企業文化
企業文化
團隊活動
招商引資
招商信息
招投標
聯系我們
聯系方式
招聘信息
當前位置:
景德鎮城投集團
>>
招商引資
>>
招投標
>> 瀏覽文章
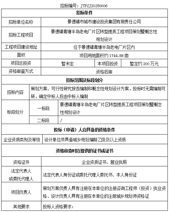
景德鎮青塘半島老電廠片區轉型提質工程項目策劃暨概念性規劃設計招標公告
作者:佚名
來源:本站原創
發布時間:2025年03月07日
點擊查看
:
招標文件、范圍圖
上一篇:
昌南大廈辦公樓改造升級項目預算編制計劃公告
下一篇:
沒有了
copyright ? 2008-2020.All Right Reserved 備案號:
贛ICP備19011495號-1
贛公網安備:36020202000106
版權所有 景德鎮市城市建設投資集團有限責任公司 技術支持:
景德鎮在線